Die wichtigsten Informationen der EU-KOM zur RED II-Verordnung im EU-ETS
Im Oktober gab es zwei Trainings-Events der EU-KOM zum Thema Monitoring, Berichterstattung und Verifizierung von Biomasse im EU-ETS nach der RED II-Verordnung.
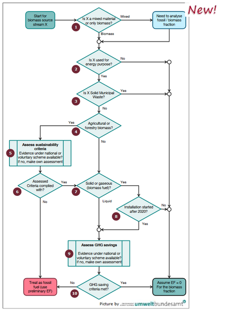
Wir berichten hier über die wichtigsten Informationen aus den Veranstaltungen. Die EU-KOM hat dazu auch das Guidance Dokument 3 veröffentlicht.

Seit dem 01.07.2021 ist die Renewable Energy Directive II (RED II) in Kraft. Es werden dabei zusätzlich zur flüssigen Biomasse Nachhaltigsnachweise für feste und gasförmige Biomasse gefordert. Dabei gelten Emissionen als 0, wenn die Nachhaltigkeitskriterien der RED II erfüllt sind (Art. 29 (2) bis (7) der (EU) 2018/2001) und zusätzlich die GHG-Kriterien erfüllt sind. Werden die Nachhaltigskeitskriterien nicht erfüllt, gelten die Emissionen als fossil. In der rechten Grafik ist dies mithilfe eines Entscheidungsbaums abgebildet.
Für wen gilt die Nachweispflicht?
Die Nachweispflicht gilt für alle Anlagen zur Produktion von Wärme / Kälte bzw. Strom, die eine Gesamtfeuerungswärmeleistung von 20 MW (bei fester Biomasse) oder von 2 MW (bei gasförmiger Biomasse). Damit betrifft dies so gut wie alle Verbrennungsanlagen im EU-ETS, die Biomasse einsetzen.
Für welche Biomasse müssen Nachweise vorgelegt werden?
Im EU-ETS muss bisher nur für flüssige Biomasse ein Nachhaltigkeitsnachweis vorgelegt werden, damit diese als abzugsfähig gilt. Für feste und gasförmige Biomasse ist für die Berichtsjahre 2022 und 2023 kein Nachweis erforderlich. Anlagen, die vor dem 01.01.2021 Biomasse eingesetzt haben, müssen für Biomasse aus Abfällen einen Nachweis für die Einstufung der verwendeten Biomasse vorlegen, müssen aber nicht die Einhaltung von Nachhaltigkeits- oder THG- Minderungspflichten nachweisen.
Leider gibt es zurzeit noch viele offene Fragen:
- Welches System wird für die Nachweisführung verwendet (SURE, ISCC, REDcert, NABISY)? Die DEHSt geht derzeit von Nabisy aus.
- Müssen die ETS-Anlagen in diesem System zertifiziert werden oder überprüfen dies die ETS-Auditoren?
- Werden diese Punkte in der Neuerung der Emissionshandelsverordnung (EHV 2030) geregelt?
Wir informieren Sie auch weiterhin über die zukünftigen Entwicklungen in diesem Bereich.
Fragen zum Thema Emissionshandel beantworten Ihnen gerne David Kroll und André Mahnicke.